La ENFERMEDAD DE Alzheimer (EA) se ha convertido en un desafío urgente para la salud mundial, que afecta a más de 50 millones de personas en todo el mundo. La deposición extracelular de placas-beta amiloide (Aβ) es la causa patógena CENTRAL DE LA EA. Si bien las terapias existentes, como los anticuerpos monoclonales dirigidos a Aβ, están disponibles, son limitadas en eficacia clínica o son prohibitivamente caras. Por lo tanto, es imperativo encontrar inhibidores de Aβ seguros y rentables.
Este diciembre, un equipo de investigación de la Universidad de Kindai en Japón publicó un estudio en Neurochemistry International, una revista Q1 en el campo de la neurociencia, que revela el potencial protector del cerebro de la arginina.

En experimentos in vitro, la arginina 1 mM redujo la agregación de Aβ42 en aproximadamente 80%. Las fibrillas de Aβ42 tratadas mostraron una reducción significativa de longitud, con efectos comparables a los de EGCG, un inhibidor clásico.

En los experimentos del modelo de Drosophila, la administración oral de arginina redujo la deposición de Aβ de una manera dependiente de la dosis. También alivió la atrofia ocular causada por la toxicidad del Aβ sin afectar la expresión génica.

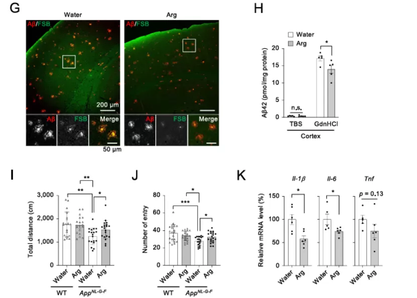
Otros experimentos con ratones confirmaron que la administración oral a largo plazo de arginina reduce las placas Aβ en la corteza cerebral y el hipocampo, reduce el nivel de Aβ42 insoluble, mejora las anomalías conductuales en los animales, e inhibe la liberación de factores inflamatorios como IL-1 y IL-6.

La arginina (Arg) es un aminoácido alcalino que el cuerpo humano puede sintetizar en pequeñas cantidades por sí solo. Sin embargo, la dieta diaria, incluida la carne, los productos lácteos y las nueces, sigue siendo su fuente principal, y los adultos consumen aproximadamente 4-6 gramos por día. Cuenta con una rentabilidad mucho más alta que los ingredientes comparables. La materia prima de arginina de grado alimenticio solo tiene un precio de 8-25 yuanes por 100 gramos, que es mucho más bajo que el de EGCG, resveratrol y otras sustancias similares.
Más allá de la protección cerebral, la arginina ofrece múltiples beneficios clave:
Regulación inmunitaria: Promueve la liberación de hormonas inmunitarias, mejora la función de las células T, aumenta los niveles de anticuerpos y la relación CD4/CD8, y fortalece la inmunidad general.
Protección Vascular: Regula el metabolismo de los lípidos, reduce los triglicéridos y el colesterol "malo", aumenta el colesterol "bueno" y protege el endotelio vascular.
Regulación de la proliferación celular: regula bidireccionalmente el crecimiento celular a través de sus metabolitos, previniendo la aterosclerosis mientras apoya la reparación de tejidos.
La demanda del mercado está aumentando y sus perspectivas de aplicación son amplias.
El mercado mundial de la arginina está creciendo de manera constante y se prevé que alcance los 840 millones de dólares estadounidenses en 2026. Entre sus sectores de aplicación, los alimentos y productos nutricionales suponen 45%, mientras que el cuidado personal y la cosmética conforman 32%. La mejora de la demanda de consumo de Salud ha convertido a la arginina en una materia prima codiciada.
Como fabricante profesional con 20 años de experiencia en el sector de ingredientes de suplementos nutricionales, Natural Field cuenta con un equipo senior de I + D de 32 miembros y posee más de 39 patentes nacionales. Nuestros productos se exportan a más de 100 países en todo el mundo, al servicio de marcas de renombre como Nestlé y LG.
Aprovechando la tecnología avanzada de administración liposomal, podemos mejorar significativamente la biodisponibilidad de la arginina. Proporcionamos materias primas de arginina de alta pureza, estable y confiable junto con soluciones personalizadas. ¡Si usted está desarrollando productos en la salud del cerebro, el apoyo inmune o los sectores de alimentos funcionales, bienvenido a ponerse en contacto con nosotros y unirse para aprovechar nuevas oportunidades en el mercado de la salud!